SYSTEM DESIGN
consolidated warehouse management system (CWMS)

A scalable warehouse management system for a cross-docking warehouse spread over multiple producers and stakeholders in Warsaw, Stockholm, Berlin and Pune. This was a system design project to be integrated in the new Fab supply chain. It stretched over 5 months.
Role: UX Designer working with the Product Manager for all parts of the CWMS from producer portal, transportation management, inbound and outbound in the CWMS up to manifest creation and shipping label prints.
Responsibilities: System design, brainstorming, user interviews, user testing, remote user testing, wireframing, project management. 

 

 

HOW IT STARTED

A change in business strategy at fab.com brought an increase in inventory and the need for a central warehouse based in Poland. This central cross-docking warehouse (CWMS) would save transportation time and reduce dependencies.

  • Existing production flow: USER > FAB.com > PRODUCER > USER
  • Proposed flow: USER > FAB.com > PRODUCER > CWMS > USER
 
 
 

MAKING SENSE

Understanding various workflows in the inbound and outbound processes, the users involved, their goals and actions.  

 
 
 

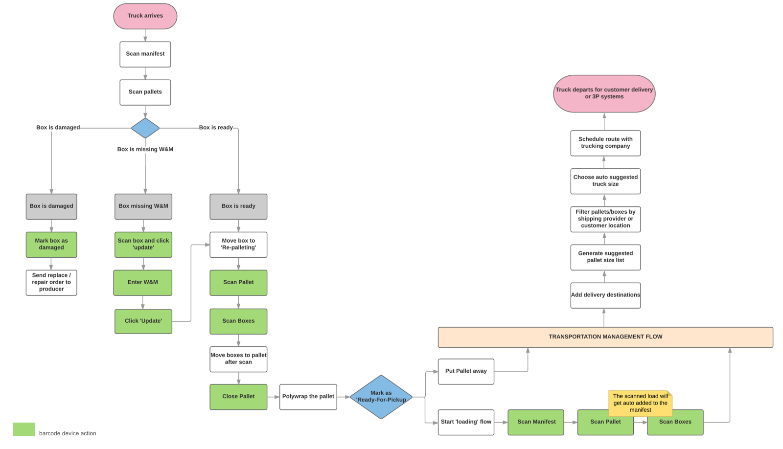
PROCESS FLOWS

Mapped out an end to end process flow with the product and development team members. The flow went through a few iterations throughout the cycle. A process map visually depicts the sequence of events and helps the entire team to contribute to areas for flow improvement. We first drew out the flow on whiteboards and then mapped it digitally to share across teams.

 
An image of the brief process flow. Details were added with every progress in the design cycle.

An image of the brief process flow. Details were added with every progress in the design cycle.

 
 

DESIGN GOALS

Derived design goals based on business, tech and user goals. Heuristics for most enterprise products (or task heavy software products) are Task Support, Navigation and Access to information, Learn-ability, Presentation of Input & OutPut, Customization

 
SophiaDias_DesignGoals.jpg
 
 

SKETCHING INTERACTIONS

Based on design goals, concepts and user stories, I then proceeded to sketch the flows and interface interactions for the different aspects to the CWMS. These included

  • Asset and inventory management systems in the WMS
  • The producer portal
  • The barcode device system

User tasks for inbound and outbound processes included:

  • Weighing and measuring boxes
  • Verifying pallets
  • Differentiating process flows for missing and damaged boxes
  • Adding delivery destinations
  • Manifest creation
  • Scheduling route with trucking company
 
 
 

WIREFRAMES

I created wireframes to go into further detail about where elements should be placed on each screen and associated behaviors. The wireframes were updated iteratively.

 

Static wireframes explaining interactions for the barcode device.

 
 

IMPLEMENTATION AND TESTING

I made sure designs were implemented correctly during the development phase and resolved system problems that emerged during development. I conducted user and device tests in parallel during the development and used the feedback to adapt the design as needed.

 
SophiaDias_Testing1.jpg
SophiaDias_Testing2